机械工程部
 首页 | 机构概况 | 新闻中心 | 规章制度 | 安全教育 | 社团活动 | 学生园地 | 下载中心 
站内搜索:
  新闻中心  
 
 最新公告 
 部门动态 
 学校新闻 
 
  最新公告    

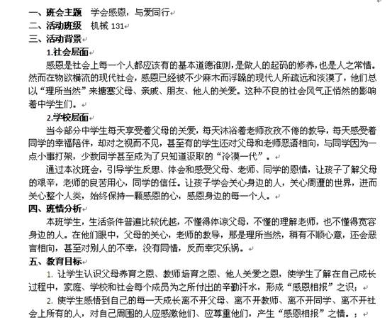
机械工程部组织班主任开展主题班会方案设计评比

2016年05月26日 09:11  点击:[ ]

    机械工程部组织班主任开展主题班会方案设计评比

为进一步加强班主任队伍建设,促进班主任专业素养的提升,提高班主任班级管理能力和指导班级活动能力,推动机械部德育工作更趋科学化、实效化、规范化,机械工程部组织班主任开展了主题班会方案设计评比。班主任认真学习相关理论知识,结合班级实际情况,精心撰写主题班会方案。现将评比结果公布如下:

一等奖:顾燕 徐益群 丁胜东

二等奖:李娟 李流芳 董光平 邹子谦

三等奖:吕敏 陈冠迪

 

 

 

 

 

 

 

 

 

 

 

关闭

 首页 | 机构概况 | 新闻中心 | 规章制度 | 安全教育 | 社团活动 | 学生园地 | 下载中心 

江苏省张家港中等专业学校  地址:江苏省张家港市杨舍镇沙洲西路109号
ICP备案号:苏ICP备10015337号